Page 523 - 《绍兴县志(1990-2013)第一册》
P. 523
第九编 农 业
的监测化验,为渔业生产提供科学养鱼依据,查处污染企业偷排污水造成的死鱼事故,为养殖单位
和个体承包户挽回损失,落实赔偿。该站与县渔政站、县渔港渔船监督管理站、县渔业船舶检验站
合署办公。
1990 年绍兴县政府发布《关于外荡实行禁捕期的通告》。规定每年的 4 月 1 日至 5 月 31 日为
绍兴县外荡禁捕期。这是绍兴县率先在全省范围内实行外荡禁捕期制度。1992 年 10 月至 1995 年
10 月,县政府发布《关于严禁“地笼”捕捞作业的通告》。
1999 年 9 月,出台《关于印发绍兴县实施〈浙江省渔业管理实施办法〉的若干规定的通知》增
加严禁偷鱼、药虾,禁止使用滚钓等 13 项规定,限制使用增加板罾项目。
2000 年 8 月,绍兴县政府下发《关于印发〈绍兴县外荡水域育珠养殖管理暂行办法〉的通知》,
明确规定河蚌养殖水域、范围及河蚌养殖设施的用料和水面育珠蚌挂密度等。
2013 年 12 月,柯桥区政府办公室出台《关于进一步规范管理水域水产养殖的实施意见》,提出
要进一步扩大渔业禁养区,明确渔业限养区,引导发展生态渔业,改善和提升河道水质环境,实现全
区渔业减量提质和生态循环发展。
6
另外,绍兴县自 1985 年起,每年 5、 月份或 12 月份,在全县外荡、内塘、山塘水库人工增殖放
流鱼类,还持续依法实行捕捞许可证制度。
品种保护
1984 年 6 月,绍兴县政府发布《关于繁殖保护水产资源的布告》,首次规定绍兴县水产资源重点
保护对象。
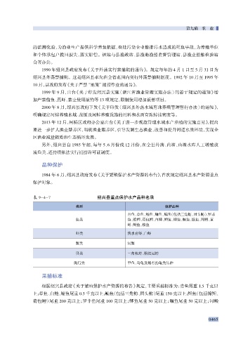
表 9-4-7 绍兴县重点保护水产品种名录
类别 保护品种
青鱼、草鱼、鲢鱼、鳙鱼、鳊鱼(包括三角魴、团头魴)、罗非
鱼类 鱼、锦鲤、荷包鲤、白鲫、鲤鱼、鲫鱼、鳜鱼、银鱼、河鳗、黄
鳝、鲥鱼、梭鱼
虾类 淡水青虾、白虾
蟹类 河蟹
贝类 三角帆蚌、褶纹冠蚌
爬行类 甲鱼、乌龟及稀有的龟类品种
采捕标准
根据绍兴县政府《关于繁殖保护水产资源的布告》规定,主要采捕标准为:青鱼尾重 1.5 千克以
上;草鱼、白鲢、鳙鱼尾重 0.5 千克以上;鳊鱼(包括三角鲂、团头鲂)尾重 150 克以上;鲤鱼(包括锦鲤、
荷包鲤)尾重 200 克以上;罗非鱼尾重 100 克以上;鲫鱼尾重 50 克以上;鲴鱼尾重 50 克以上;河鳗
0465

