Page 220 - 《三门县志1989-2013》
P. 220
三门县志(1989—2013)
滩涂 1641.13 亩。园区的定位目标是打造“省内一流的,独具三门湾滨海特色的集农业生产、加工商贸、
休闲观光于一体的现代农业综合区”。2009 年 3 月,成立县现代农业园区建设领导小组。2010 年 1 月 18 日,
正式开工建设,5 月,园区被列入首批省级现代农业综合区创建点。2011 年 1 月 30 日,获农业部正式批
准,成为浙江省仅有的八个国家现代农业示范区之一。2012 年 1 月,被农业部列入第二批国家现代农业
示范区。2013 年 12 月,通过省级验收,建成水产养殖、蔬菜、柑桔 3 个主导产业示范区,虾蟹养殖、葡萄、
蔬菜、珍禽养殖 4 个特色农业精品园和现代农业观光核心区。除“三区四园一心”外还有加工贸易服务区、
粮食功能区、粮菜轮作区。2010 年 9 月,蛇蟠成功跻身省级现代农业综合区行列,为台州市唯一一个以
水产养殖为主导产业的省级现代农业综合区,总面积 32025 亩。至 2013 年,有省级现代农业综合区创建
点 2 个,省市级主导产业示范区创建点 4 个,省市级特色农业精品园创建点 13 个,园区总面积 7.14 万亩。
粮食功能区
2010 年,开始建设粮食功能区,实施区块 5 个,共 1.03 万亩。2011 年,在六敖南塘和健跳岙口塘
建设粮食生产功能区 1 万亩。功能区内早稻平均亩产 420 公斤,单季稻平均亩产 575 公斤,比全县平均
亩产分别增产 10% 和 19.2%。2013 年,建立部级万亩单季稻高产示范区 1 个、省级千亩早稻高产示范片 1
个、省级千亩单季稻高产示范片 2 个,共 1.36 万亩,县级单季稻高产示范片 7 个,共 0.1 万亩,百亩早
稻高产示范片 2 个,共 310 亩。落实粮食功能区建设面积 6438 亩,完成各区块的项目设计和招投标工作。
至 2013 年,在六敖、健跳、浬浦、沿赤、花桥、小雄等地建成粮食生产功能区 30 个区块,总面积 3.65
万亩,完成省政府下达建设任务。粮食生产功能区建设,改善粮食生产条件,推动粮食生产的规模化发展,
全县的主要种粮大户、早稻生产、水稻高产示范片、粮经结合稻菜轮作、高产高效种植模式等先进生产
经营方式基本集中在粮食生产功能区内,保障粮食生产的稳定和持续发展。
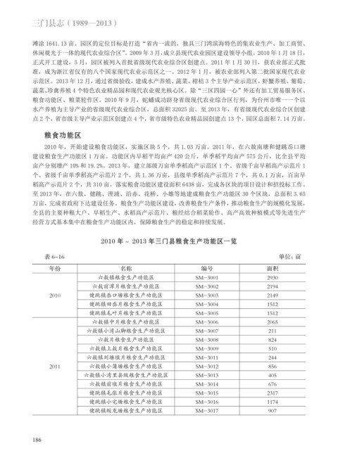
2010 年~ 2013 年三门县粮食生产功能区一览
表 6-16 单位:亩
年份 名称 编号 面积
六敖镇粮食生产功能区 SM-3001 2930
六敖前潭片粮食生产功能区 SM-3002 2194
2010 健跳镇岙口塘粮食生产功能区 SM-3003 2149
健跳镇田岙片粮食生产功能区 SM-3004 1512
健跳镇毛叶片粮食生产功能区 SM-3005 1512
六敖镇中片粮食生产功能区 SM-3006 2065
六敖镇小湾山脚粮食生产功能区 SM-3007 211
六敖片粮食生产功能区 SM-3008 824
六敖镇上敖片粮食生产功能区 SM-3009 510
六敖镇刘塘墩片粮食生产功能区 SM-3011 244
2011 六敖镇小蒲塘粮食生产功能区 SM-3012 856
六敖镇小湾里县级粮食生产功能区 SM-3013 405
六敖镇前墩片粮食生产功能区 SM-3014 676
健跳镇毛张片粮食生产功能区 SM-3015 2317
健跳镇小宅塘粮食生产功能区 SM-3016 1174
健跳镇蛟龙塘粮食生产功能区 SM-3017 907
186

