Page 571 - 《三门县志1989-2013》
P. 571
第十九编 金融 保险
上洋路 261 号 1 层。
中国太平洋人寿保险股份有限公司三门营销服务部 成立于 2002 年 9 月 2 日。地址海游人民路 226 号。
内设个人业务部、法务、综合内勤岗。
中国平安人寿保险股份有限公司台州中心支公司三门营销服务部 成立于 2003 年 8 月。地址海游交
通路 344-5 号一楼、340 号 4 幢 1 号。
中国人民人寿保险股份有限公司三门县支公司 2008 年 10 月 22 日成立,办公地点海游下洋巷 6 号。
2012 年 1 月,迁至大湖塘广场路东方银座 1-22。内设经理室、个险部、银保部、团险部、互动部、客服部。
第二节 财产保险
1989 年,保险市场仅有中国人民保险公司三门县支公司一家,实行产、寿险混业经营。收取财产险
保费 281 万元,赔款支出 198 万元。1996 年,财产、人寿险分业经营,个人营销业务逐步开展,开办企
业财产保险、家庭财产保险、机动车辆保险及货运险 4 大类险种,收取保费 927 万元,支付赔款 436.8 万。
2002 年以后,保险市场主体增加,品种大幅增加,不仅有传统的财产保险、人身保险,还有非传统的新
型保险,如分红险、投资连接保险等。有配合国家政策制定的险种,如农业政策性保险、计划生育系列保险、
义务兵养老保险、村干部养老保险等。2007 年,开办险种 100 多个。2013 年,收取保费 13771 万元,理
赔支出 7391 万元。
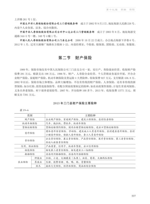
2013 年三门县财产保险主要险种
表 19-6
类别 主要险种
财产保险 企业财产保险、家庭财产保险、建筑工程保险、农村住房保险
机动车辆保险 汽车、拖拉机、摩托车、机动车保险
货物运输保险 货物运输预约保险、国内水路货物运输保险、进出口货物运输保险
团体意外伤害保险、学幼险、建筑施工人员意外保险、农村建房意外保险、农村
意外保险
小额意外保险、借款人意外保险、务工人员意外保险
公众责任保险、雇主责任保险、产品责任保险、医疗责任保险、第三者责任保险、
责任保险
承运人旅客责任保险
信用、保证保险 产品质量、信用卡、机动车贷款、出口信用保险
核能保险 核电第三者责任保险、核电建安工一切保险
船舶保险 沿海内河船舶保险、沿海内河渔船保险
种植业 水稻、小麦、大棚蔬菜(瓜果)、油菜、葡萄、大棚西瓜保险
农业保险 养殖业 生猪、能繁母猪、鸡、鸭、鹅、青蟹保险
林木 森林火灾保险、经济林保险、商品林综合保险
537

