Page 429 - 龙港镇志2009
P. 429
第十三篇 渔 业 - 387-
化,各渔轮便直接带冰生产,捕获鱼货立即用海水冲洗,装盘,加冰进仓保温保鲜;有的
用冰水将虾蛄、梭子蟹浸泡 10 分钟,使虾、蟹初步冬眠,以提高成活率;有的渔船装上
冷冻设备,把刚捕 上来的鱼货洗净进舱速冻。还改变统鱼入舱的方法,采取边捕捞边整
理,分门别类,按质分档,先进塑料鱼箱,再加冰入舱,使海上一线保鲜水平显著提高。
冻梭子蟹 把梭子蟹洗净,将两螯用橡皮筋扣扎好,挑选质量好、规格符合标准的
入盘,进急冻室速冻。
其他冻制品 有板冻目鱼、带鱼、鳗鱼、马鲛鱼、鲳鱼、鳓鱼、块冻虾仁和无头对虾
等,还有条冻黄姑鱼、鳓鱼、鳗鱼、马鳗鱼、颗粒虾仁等。
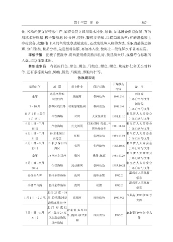
休渔期规定
开始执行
禁渔时间 范 围 禁止作业 保护对象 备 注
时间
底拖网禁渔 国务院
全年 底拖网 各种幼鱼 1981.5.4
区线以内 〔1981〕73 号文件
国务院
7~10 月 禁渔区线以外 机帆船底拖网 各种幼鱼 1981.5.4
〔 1981〕73 号文件
11 月 1 日~翌年 浙江 省 人 大常 委 会
全省渔场 对网 大黄鱼幼鱼 1981.11.10
4 月 15 日 〔 1981〕48 号文件
6 月 1 日~7 月 灯光对网 鲐鱼、兰 浙江 省 人 大常 委 会
全省渔场 灯光围网 1981.11.10
15 日 圆鱼参幼鱼 〔1981〕48 号文件
6 月 1 日~7 月 10 米水深以 浙江 省 人 大常 委 会
张网 各种幼鱼 1983.10.29
31 日 内海区 〔1981〕87 号文件
6 月 1 日~8 月 10 米水深以外 浙江 省 人 大常 委 会
张网 各种幼鱼 1983.10.29
15 日 海区 〔1981〕87 号文件
浙江 省 人 大常 委 会
全年 35 米水深以外 张网 渔场、航道 1983.10.29
〔 1981〕87 号文件
8 月 1 日~9 月 浙江 省 人 大常 委 会
全省渔场 流动张网 各种幼鱼 1983.10.21
30 日 〔 1981〕87 号文件
温州市人民政府
春分至芒种 温州全市渔场 流网 抱卵亲蟹 1982.2
颁布
温州市人民政府
小署至白露 温州全市渔场 流网 幼蟹 1982.2
颁布
北纬 27 度~34
国务院〔1983〕134 号
1 月 1 日~2 月底 度,沿底拖网禁 底拖网 经济幼鱼 1983.9.2
文件
渔线东移30 分
北 纬 35 度 以
除 桁 杆 拖 虾 以
7 月 1 日~8 月 南~北纬 27 度 农业部〔1995〕6 号文
外、拖网、帆式张 经济幼鱼 1995.2
31 日 以北沿禁渔线 件
网
以外海域

