Page 75 - 仙稔乡志
P. 75
仙稔乡志
胜利百号、广东白、新种花、红红一号、瑞薯一号、浙薯二号等新品种,产量大幅提高。
1962年,全公社种植面积787亩,总产205.87吨,一直到1982年,每年都保持700多亩。20世纪80
年代开始,大面积种植杂交水稻,番薯退出主粮地位,种植面积也逐渐减少,1983年种植面积减少到
285亩,总产137.15吨。80年代末,农民把番薯加工成粉丝或薯干,提高其经济价值。番薯种植面积有
所回升,1996年种植面积650亩,总产195吨。2000年增至800亩,总产达240吨。2010年播种面积983
亩,总产293.40吨(含马铃薯)。
大小麦 是主要冬种夏收的夏粮作物之一。以小麦为主,主要品种有和尚麦、立夏黄等。20世纪
五六十年代,先后引进矮粒多浙麦1号、温麦5号等优良品种。1966年小麦种植面积76.60亩,总产3.22
吨,大麦55亩,总产1.82吨。1971年小麦种植面积173.90亩,总产8.15吨。20世纪90年代后,大小麦种
植面积逐年减少,1991年仅95亩,总产9吨。2010年播种面积24亩,产量6.50吨。
马铃薯 俗称洋芋、芋卵仔,生长期短(80天至100天),宜作单季稻和番薯的前茬轮种作物。
清末传入,是粮菜并用作物。民国时期种植品种有白洋芋、腰子芋等。20世纪60年代后期,引进优良
品种甘肃芋、朝鲜芋、百花芋等。1966年种植面积125.70亩,总产8.36吨。20世纪80年代后,种植面
积逐渐扩大。1991年种植面积达900亩,总产100吨。
大豆 种植历史较久,品种有八月黄、九月黄、毛豆、乌豆等。在旱地种植或薯园套种。还有
在稻田埂上点穴种植,俗称“田岸豆”。20世纪60年代少量种植,1962年2.50亩,总产0.125吨。70年
代后引进新品种五月拔、六月拔、矮架早等,种植面积逐渐扩大。1982年种植233.20亩,总产15吨。
1999年达300亩,总产16.85吨。2010年播种265亩,总产31.20吨(含蚕豆、豌豆等)。
其他杂粮 有玉米、荞麦、高粱、小米等,一般在田边地角小面积种植或在园地上套种。20世纪
80年代后,种植面有所扩大,以玉米居多。2010年播种33亩,总产9.10吨。
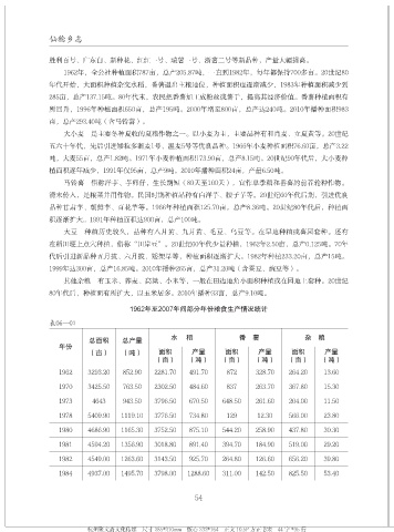
1962年至2007年间部分年份粮食生产情况统计
表06—01
总面积 总产量 水 稻 番 薯 杂 粮
年份
(亩) (吨) 面积 产量 面积 产量 面积 产量
(亩) (吨) (亩) (吨) (亩) (吨)
1962 3293.20 852.90 2281.70 491.70 872 328.70 264.20 13.60
1970 3425.50 763.50 2302.50 484.60 837 263.70 367.80 15.30
1973 4643 943.50 3796.50 670.50 648.50 261.60 204.00 11.50
1978 5409.90 1119.10 3776.50 734.80 129 12.30 566.00 23.80
1980 4686.90 1165.30 3752.50 875.10 544.20 258.90 437.80 30.30
1981 4594.20 1356.90 3018.80 891.40 394.70 184.90 519.00 29.20
1982 4549.00 1263.60 3143.50 925.70 264.80 126.60 656.20 39.80
1984 4937.00 1495.70 3798.00 1288.60 311.00 142.50 825.50 53.40
54
杭州聚文斋文化传媒 尺寸 285*210mm 版心 232*164 正文 10.5P 方正书宋 44 字 *35 行 杭州聚文斋文化传媒 尺寸 285*210mm 版心 232*164 正文 10.5P 方正书宋 44 字 *35 行

