Page 859 - 《长兴县志(1988-2012)》(上册)
P. 859
第十六编 金融
环清欠”。至 12 月 2 日,全县清欠工作基本结束,累计收到清欠款 248 笔,金额 235.63 万元。至该月,
全县清理“三角债”工作也宣告基本结束。 ①
第二章 保险业
1988 年,长兴县保险类型共有企业财产险、家庭财产险、运输工具及责任险、货物运输险、农业险、
简易人身险、养老年金险、人身意外险、其他险九大类,各类保险投保 17.72 万户(件)次,全年保费收入
468 万元,保险理赔 3279 户(件)次,全年理赔支出 153.8 万元。1997 年起,保险类型调整为财产保险、
机动车辆保险、货物运输保险、船舶保险、农业保险、人寿险六大类。2012 年,全县共有各类保险机构 47
家,全年保费收入 8.2 亿元,其中财产保险保费收入 3.76 亿元、人寿保险保费收入 4.44 亿元;理赔支出
2.29 亿元,其中财产保险理赔支出 1.84 亿元、人寿保险理赔支出 4525 万元。
第一节 机 构
一、保险机构沿革
1981 年 4 月,在人行长兴县支行成立长兴县特约代理处。1982 年 7 月,设立中国人民保险公司长
兴县支公司,为人行长兴县支行一个内设部门,由县人行负责对保险业监管。1996 年 3 月,中国人民保
险公司进行体制改革,实行财、寿险分业经营。1998 年 11 月,保险业监管职能从人民银行分离,县级保
险业由省级保险行业协会负责监管,长兴不设保险业管理机构,保险经营市场开始放开。之后,中国平
安保险、中国太平洋保险等单位相继在长兴成立分支机构,经营财产、人寿保险业务。2012 年年末,县
内共有各类保险机构 47 家。
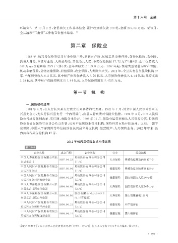
2012 年长兴县保险业机构情况表
表 16-6
企业名称 成立日期 企业类型 行业 经营地址
中国人寿保险股份有限公司长 其他股份有限公司分公司
1997.04.23 人寿保险 雉城街道解放西路177号
兴县支公司 (上市)
中国人民财产保险股份有限公 其他股份有限公司分公司
1997.05.04 健康保险 雉城街道金陵南路128号
司长兴支公司 (上市)
中国人民财产保险股份有限公 其他股份有限公司分公司
1998.04.29 健康保险 泗安镇泗安大道16号楼
司长兴支公司泗安营业部 (上市)
中国人寿保险股份有限公司长 其他股份有限公司分公司
1998.06.01 人寿保险 泗安镇浙皖大道565-1号
兴县支公司泗安营业部 (上市)
中国人寿保险股份有限公司长 股份有限公司分公司(上
1998.06.01 人寿保险 煤山镇煤鑫街149号
兴县支公司煤山营业部 市、国有控股)
中国人民财产保险股份有限公 其他股份有限公司分公司
1998.06.11 健康保险 和平镇新街
司长兴支公司和平营业部 (上市)
中国人民财产保险股份有限公 其他股份有限公司分公司
1998.06.11 健康保险 煤山镇新街
司长兴支公司煤山营业部 (上市)
①资料来源于《长兴县国营工业发展情况纪事(1949—1992)》,长兴县工业局1993年8月编印,第99页。
· 797 ·

